公文公开

公文公开

首页  公文公开

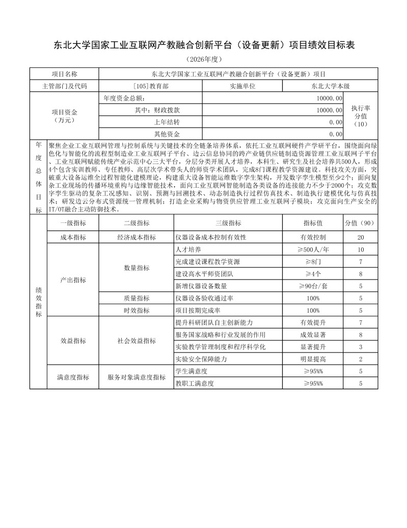
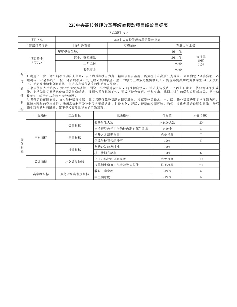
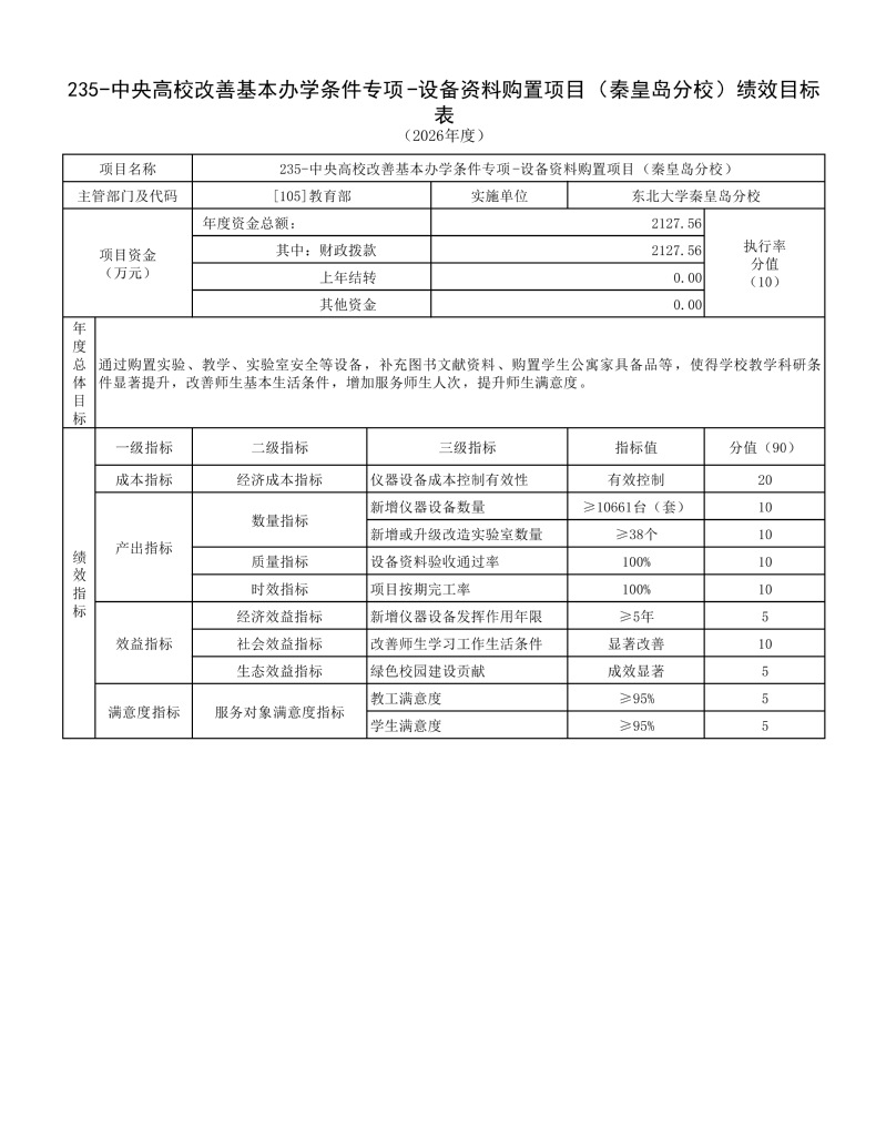
东北大学关于公开2026年部门预算的通知
发布时间:2026-04-23    浏览次数:10
 


校址:中国 · 辽宁省沈阳市和平区文化路3号巷11号 邮编:110819 版权所有:东北大学 备案号:辽ICP备11009868号-3

( 信息公开电话:024-83687313 ,监督投诉电话:024-83687318 )

温馨提示:本网站支持Chrome,360浏览器,IE9以及IE9以上版本