导航
首页
信息公开指南
信息公开栏目
基本信息
学校机构、领导班子及师生概况
学校章程及规章制度
教代会制度与工作报告
学术委员会相关制度、年度报告
学校发展规划、年度工作计划及重点工作安排
信息公开年度报告
理事会(董事会、校务委员会)组成及章程、履职情况
办学水平、教育质量的评价制度
社会公共服务情况
“双一流”建设
招生考试信息
本科招生章程及特殊类型招生办法、分批次、分科类招生...
本科保送、自主选拔、高水平运动员和艺术特长生招生等...
考生个人录取信息查询渠道和办法、分批次、分科类录取...
本科招生咨询及考生申诉渠道、新生复查期间有关举报、...
高校专项计划的招生简章、通过报名资格审核 的考生名...
研究生招生简章、专业、复试录取办法、各院系所或学科...
研究生复试成绩
拟录取研究生名单
研究生招生咨询及申诉渠道
财务、资产及收费
财务、资产规章制度
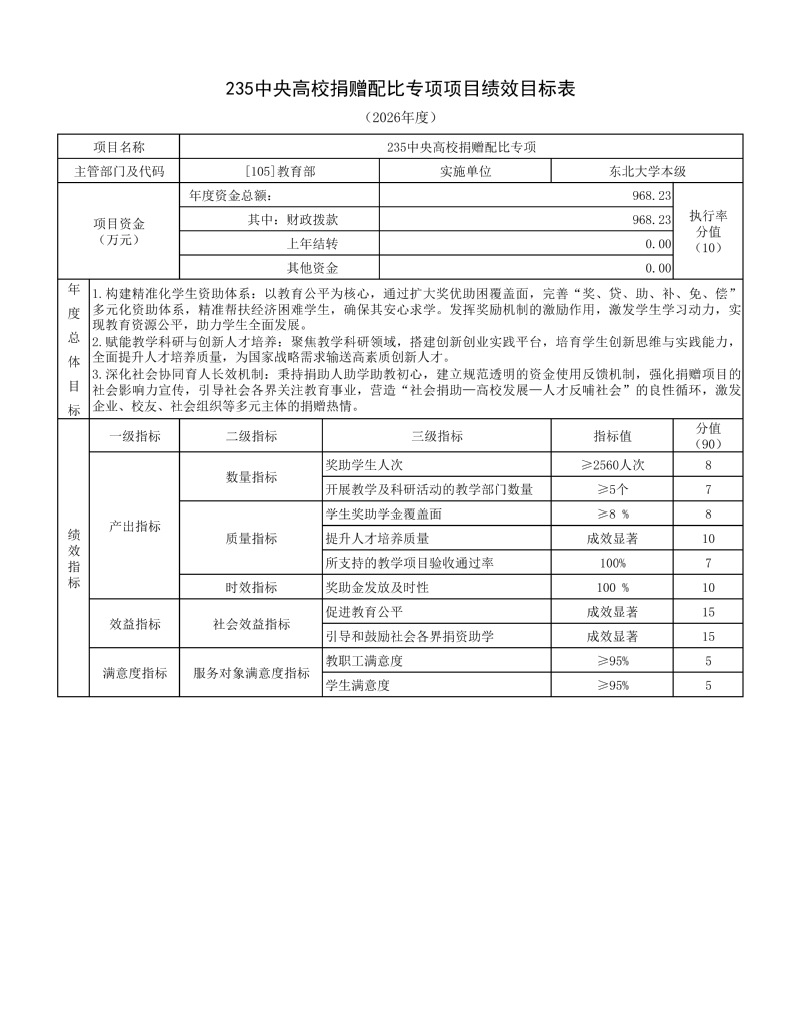
受捐赠财产的使用与管理情况
校办企业资产、负债、国有资产保值增值等信息
年度招投标信息公开说明
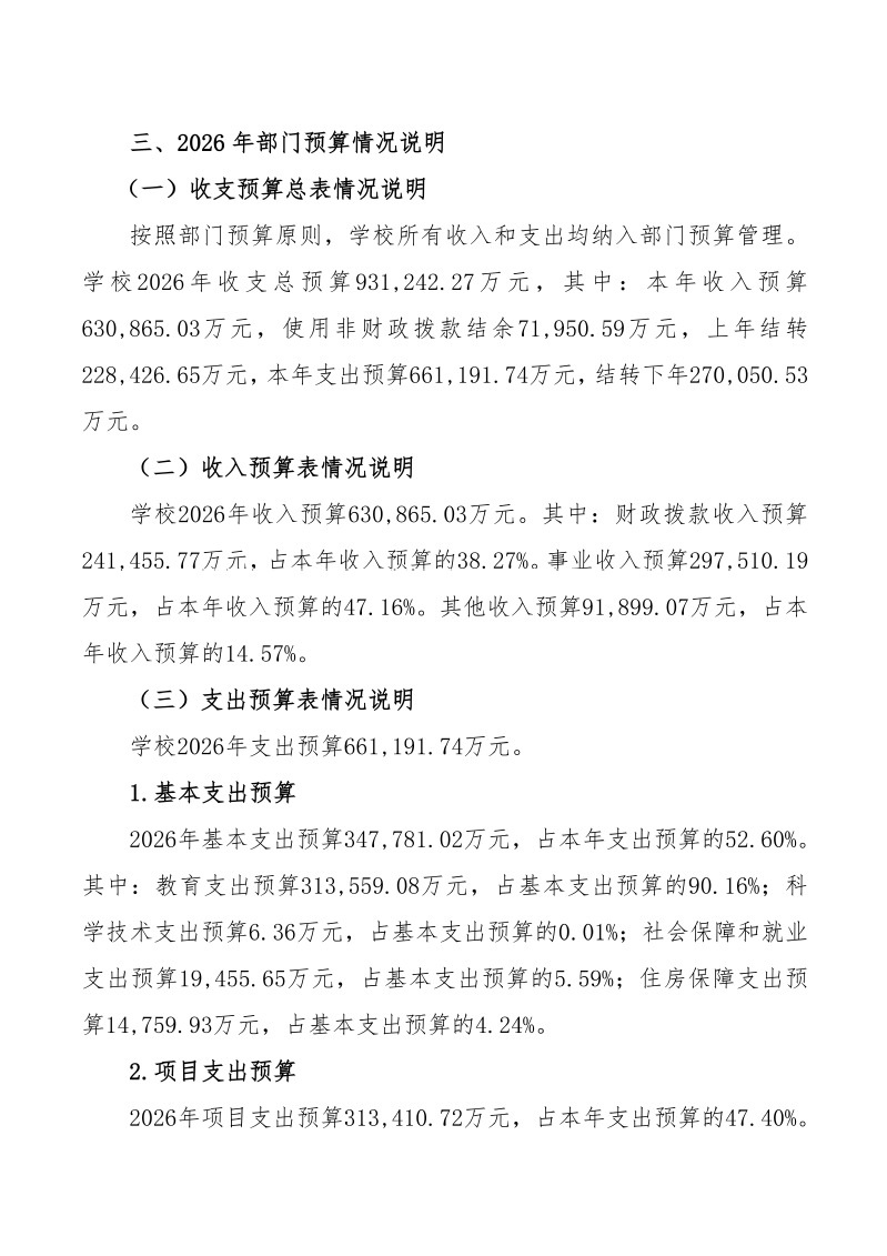
收支预算总表、收入预算表、支出预算表、财政拨款支出...
收支决算总表、收入决算表、支出决算表、财政拨款支出...
收费项目、收费依据、收费标准及投诉方式
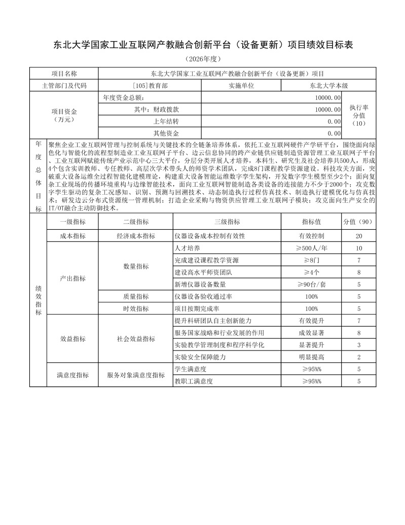
仪器设备、图书、药品等物资设备采购和重大基建工程的...
人事师资信息
校领导干部社会兼职情况
岗位设置管理与聘用办法
校内中层干部任免、人员招聘信息
教职工争议解决办法
校级领导干部因公出国(境)情况
其他
教学质量信息
本科教学质量报告
高校毕业生年度就业质量报告
艺术教育发展年度报告
毕业生的规模、结构、就业率、就业流向
促进毕业生就业的政策措施和指导服务
主讲本科课程的教授占教授总数的比例、教授授本科课程...
全校开设课程总门数、实践教学学分占总学分比例、选修...
专业设置、当年新增专业、停招专业名单
本科生占全日制在校生总数的比例、教师数量及结构
实验室、仪器设备配置、图书藏量与数字资源量
在线开放课程情况
一流学科建设情况
学生管理服务
学生申诉办法
学籍管理办法
学生奖学金、助学金、学费减免、助学贷款、勤工俭学的...
学生奖励处罚办法
学生代表大会制度、学生社团的管理办法
学生创新创业管理办法与指导服务
其他
学风建设信息
学风建设机构及工作报告
学术规范制度
学术不端行为查处机制
考试违规行为的处理办法
学位、学科信息
授予博士、硕士、学士学位的基本要求
拟授予硕士、博士学位同等学力人员资格审查和学力水平...
新增硕士、博士学位授权学科或专业学位授权点审核办法
拟新增学位授权学科或专业学位授权点的申报及论证材料
学位授权点评估情况
其他
对外交流与合作
外国留学生数
外籍专兼职教师数
中外合作办学情况
来华留学生管理相关规定
其他
巡视组反馈意见、落实反馈意见整改情况
自然灾害等突发事件应急处理预案、预警和处置情况、涉...
高校后勤及节能减排实施和管理情况
其他
依申请公开
依申请公开流程
在线申请
申请表下载
历年年鉴
公文公开
信息公开规章制度
信息公开制度
信息公开目录
信息公开年报
年报和清单
规章制度汇编
根本制度
基本制度
具体制度
一、党政综合
二、组织工作
三、纪检监察
四、宣传统战
五、共青团工作
六、校务管理
七、学科建设、学术道德建设
八、人才培养
九、科学研究与科技产业
十、人事工作
十一、财务管理及审计
十二、资产管理
十三、学生管理
十四、国内、国际合作交流
十五、后勤管理
十六、安全管理
十七、医疗卫生
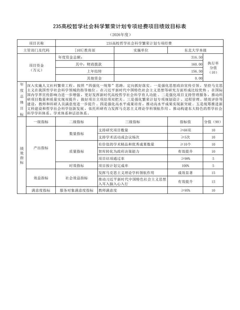
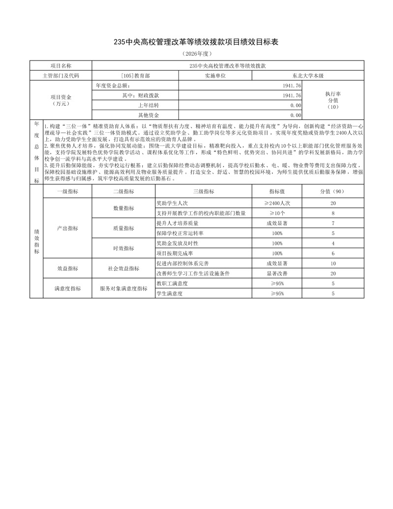
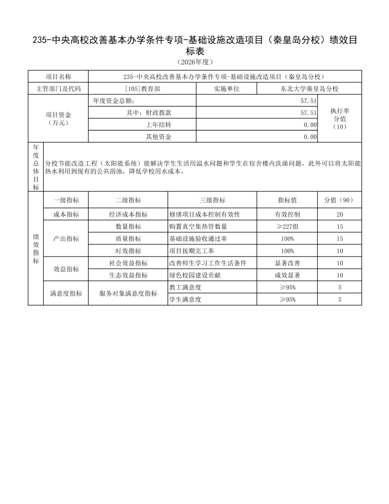
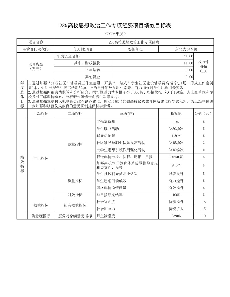
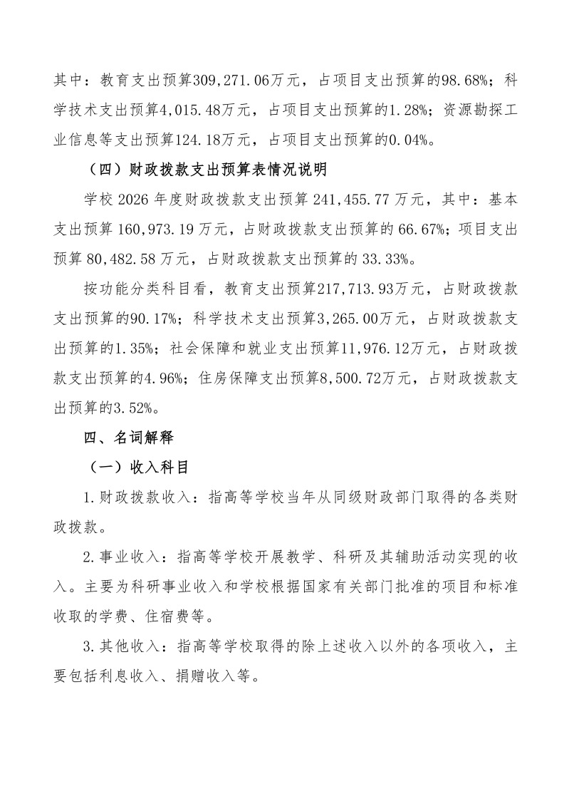
东北大学2026年度财务收支预算
时间:2026-04-23
浏览:
10